天台新闻
商业信息
旅游
网友爆料
畅所欲言
爱心
摄影
戏曲
体育
诗词文学
情感世界
二手房源
家在天台
美容健康
二手市场
网友相约
亲子
电脑
招聘求职
休闲灌水
投资理财
打工生活
户外运动
帮忙
站务
精彩图文

怎么办,怎么办

  [复制链接]
查看: 880|回复: 31

该用户从未签到

发表于 2011-1-21 11:52 | 显示全部楼层 |阅读模式
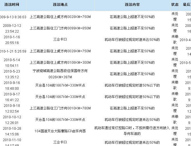
怎么办,怎么办,哥超速十一次

该用户从未签到

发表于 2011-1-21 12:09 | 显示全部楼层
回复 支持 反对

使用道具 举报

该用户从未签到

 楼主| 发表于 2011-1-21 12:10 | 显示全部楼层
回复 sxs 的帖子

回复 支持 反对

使用道具 举报

该用户从未签到

发表于 2011-1-21 12:11 | 显示全部楼层
你超的比帝8年车龄还多啊!人生超了3次速,还偏偏都在临海~天台,流动地!可恨!
回复 支持 反对

使用道具 举报

该用户从未签到

 楼主| 发表于 2011-1-21 12:13 | 显示全部楼层
回复 sxs 的帖子

哎。。。杯具了
回复 支持 反对

使用道具 举报

该用户从未签到

发表于 2011-1-21 12:36 | 显示全部楼层
回复 支持 反对

使用道具 举报

该用户从未签到

发表于 2011-1-21 12:42 | 显示全部楼层
怎么办,50%以下罚款。其他扣分扣证
回复 支持 反对

使用道具 举报

该用户从未签到

发表于 2011-1-21 12:45 | 显示全部楼层
未命名.jpg
回复 支持 反对

使用道具 举报

该用户从未签到

 楼主| 发表于 2011-1-21 12:51 | 显示全部楼层
回复 风中的遗憾 的帖子

杯具了
回复 支持 反对

使用道具 举报

该用户从未签到

 楼主| 发表于 2011-1-21 12:54 | 显示全部楼层
回复 支持 反对

使用道具 举报

该用户从未签到

发表于 2011-1-21 12:55 | 显示全部楼层
扣分了,得重考
回复 支持 反对

使用道具 举报

该用户从未签到

 楼主| 发表于 2011-1-21 12:57 | 显示全部楼层
回复 支持 反对

使用道具 举报

该用户从未签到

发表于 2011-1-21 12:59 | 显示全部楼层
希望你们都重考,到时我和你们一起拿驾照
回复 支持 反对

使用道具 举报

该用户从未签到

发表于 2011-1-21 13:00 | 显示全部楼层
小睡虫 发表于 2011-1-21 12:54
回复 风中的遗憾 的帖子

22

那要扣12分,重新考
回复 支持 反对

使用道具 举报

该用户从未签到

发表于 2011-1-21 13:00 | 显示全部楼层
守心如玉 发表于 2011-1-21 12:59
希望你们都重考,到时我和你们一起拿驾照

你狠。。。。。
回复 支持 反对

使用道具 举报

该用户从未签到

 楼主| 发表于 2011-1-21 13:01 | 显示全部楼层
回复 守心如玉 的帖子

好样的
回复 支持 反对

使用道具 举报

该用户从未签到

 楼主| 发表于 2011-1-21 13:01 | 显示全部楼层
回复 支持 反对

使用道具 举报

该用户从未签到

 楼主| 发表于 2011-1-21 13:06 | 显示全部楼层
回复 守心如玉 的帖子

心这么狠的
回复 支持 反对

使用道具 举报

该用户从未签到

发表于 2011-1-21 13:07 | 显示全部楼层
最毒妇女心
回复 支持 反对

使用道具 举报

该用户从未签到

发表于 2011-1-21 13:21 | 显示全部楼层
最毒妇女心
回复 支持 反对

使用道具 举报

您需要登录后才可以回帖 登录 | 注册

本版积分规则

天台领先的地方门户服务平台
  • 客服电话:13968580055
  • 客服QQ:808508
门户服务
    
 
天台之窗订阅号
天台之窗服务号
Copyright  ©1998-2024  天台之窗  Powered by  Discuz! X3.5    ( 浙ICP备11032801号 )
快速回复 返回顶部 返回列表